1 引言
在全球化与产业变革加速的背景下,职业教育的社会功能被赋予新的内涵。职业院校不再是封闭的“知识传授场所”,而是日益成为服务区域经济社会发展、促进技术技能积累与创新的“开放式平台”。《国家职业教育改革实施方案》(国发〔2019〕4号)明确要求职业院校“依据自身特点和人才培养需要,主动与企业在人才培养、技术创新、就业创业、社会服务、文化传承等方面开展合作”。此后,“提质培优行动计划”、“双高计划”等一系列政策持续强化了职业院校及其教师履行社会服务的责任与使命。教师,作为职业教育活动的直接实施者与关键行动者,其社会服务胜任力的高低,直接决定了职业院校服务功能的实现程度与质量。
然而,与政策的强烈呼吁相比,职业院校教师社会服务的实践现状却面临诸多挑战。研究指出,当前职业院校教师普遍存在社会服务意识薄弱、将其视为教学科研之外的“副业”(丁馨, 2021);服务能力结构单一,难以应对企业技术研发、工艺改进、高端培训等复杂需求(任宝波等, 2023);服务顶层规划不够、政策倾斜不足、管理制度不配套(丁馨, 2021)。究其根源,在于对“职业院校教师社会服务胜任力”这一核心概念缺乏清晰、系统、可操作的界定与解析。现有研究或停留于宏观政策解读,或侧重于单一服务形式的经验总结,未能从教师个体特质、行为表现与组织环境互动的整体视角,构建一个具有广泛解释力和指导性的理论模型。这种理论上的模糊性,导致院校在教师培训、绩效考核、职称评聘中无据可依,教师发展缺乏明确导向,严重制约了职业教育社会服务功能的深化。
与此同时,东西部协作国家战略为观察和研究职业院校教师社会服务胜任力提供了一个独特的“实践场域”。在“造血式”帮扶理念指导下,东部地区职业院校的教师团队深入西部学校,其工作内容远超传统意义上的“支教”,广泛涉及专业建设规划、课程体系开发、师资队伍培养、校企资源链接、非遗文化传承、社区技能培训等多个维度,本质上是一种高强度、综合性的社会服务实践。粤黔协作背景下,广东省佛山市顺德区中等专业学校(以下简称“顺德中专”)对口帮扶贵州省台江县中等职业学校(以下简称“台江职校”)旅游专业部的案例,正是这样一个典型。帮扶教师团队在将东部先进教育理念与资源“输血”的同时,更致力于激发西部院校内生动力,构建可持续发展机制,这一过程淋漓尽致地展现了社会服务所需的多维胜任力。因此,该案例成为检验和丰富社会服务胜任力理论模型的宝贵素材。
基于以上背景,本研究旨在解决三个核心问题:(1)职业院校教师有效履行社会服务职责,究竟需要哪些具体的胜任特征?这些特征如何结构化?(2)所构建的胜任力模型能否有效解释和评估教师在真实、复杂服务情境(如东西部协作帮扶)中的行为与成效?(3)基于模型,如何为职业院校教师社会服务能力的培养、评价与激励提供系统性建议?为此,本研究首先通过质性研究方法,构建职业院校教师社会服务胜任力的理论模型;继而以粤黔协作帮扶案例为对象,运用模型进行深度剖析与验证;最后,结合研究发现,提出提升教师社会服务胜任力的实践路径与政策启示。本研究不仅有助于填补该领域系统性理论研究的空白,更致力于产出可应用于院校管理实践的工具性成果,推动职业院校教师角色从传统的“教学者”向“教学-服务-创新”复合型专家转型,从而更好地赋能职业教育高质量发展,服务国家战略与区域需求。
2 文献综述
2.1 社会服务的内涵演进与政策要求
职业院校的社会服务职能,其内涵随经济社会发展和职业教育定位的变化而不断丰富。早期,社会服务多被理解为面向社区的技能培训或科普活动。随着产教融合、校企合作的深化,其内涵扩展至直接服务于产业发展,包括技术研发、工艺改造、咨询诊断、员工培训等(周海英,2015)。《现代职业教育体系建设规划(2014-2020年)》首次将“服务需求”作为基本原则,明确了服务经济社会发展和人的全面发展的双重目标。近年来,在“双高计划”和“职业教育提质培优行动计划”推动下,社会服务被提升到与人才培养、科学研究同等重要的地位,强调要“打造技术技能创新服务平台”,“提升对区域经济发展的贡献度”。政策话语的演变,反映出国家对职业院校发挥更直接、更高效经济社会功能期望的不断提升。
在此背景下,对教师个体的社会服务能力提出了明确要求。《深化新时代职业教育“双师型”教师队伍建设改革实施方案》提出,“双师型”教师不仅要具备教学能力,还要具备“相应的专业实践能力、科技研发能力和社会服务能力”。许多省份在职业院校教师职称评审标准中,逐步增加了社会服务成果的权重。然而,政策文本中的要求多为方向性和原则性描述,如“积极开展社会服务”、“取得良好社会效益”,缺乏具体、可观测、可衡量的行为标准,导致在落地执行时存在理解和操作的巨大差异。
2.2 教师社会服务能力的构成要素研究
学术界对于职业院校教师社会服务能力的具体构成进行了多方面探讨。早期研究倾向于列举能力项目。例如,刘红(2010)认为应包括技术研发能力、成果转化能力、培训指导能力和组织协调能力。周海英(2015)则将其归纳为技术服务能力、培训服务能力、文化服务能力和公益服务能力四个维度。这些研究初步勾勒了能力的大致轮廓,但要素之间逻辑关系不清,且未区分内在特质与外在行为。
近年来的研究开始尝试更具结构化的分析。丁馨(2021)从“知、情、意、行”四个心理过程出发,提出社会服务能力涵盖服务认知、服务情感、服务意志和服务行为。任宝波等人(2023)基于对高职院校专业带头人的调研,构建了包含“产业洞察与需求分析能力”、“技术研发与转化应用能力”、“项目策划与组织实施能力”、“沟通协调与资源整合能力”和“社会影响与效益评估能力”五维模型。这些研究开始关注能力背后的认知与动机因素,以及能力发挥所需的过程性技能。
国外研究提供了不同的视角。例如,芬兰在国家职业教育教师能力标准中,明确将“社会联系与网络构建能力”、“工作生活合作能力”作为核心(Finnish National Agency for Education, 2018)。欧盟的“职业教育教师与培训者能力框架”强调教师需具备“与工作世界和社区合作”、“应对多样性并促进包容”的能力(Cedefop, 2020)。这些框架将社会服务能力视为教师专业角色的内在组成部分,并置于广泛的社会协作网络中加以考量。然而,其制度环境(如企业深度参与职业教育的传统)与中国存在差异,需进行本土化调适。
2.3 社会服务胜任力模型研究进展
“胜任力”概念自McClelland(1973)提出以来,被广泛用于描述导致个体在特定岗位上取得卓越绩效的深层次特征集合,包括知识、技能、自我概念、特质和动机等。将胜任力模型应用于教师专业发展,特别是职业教育教师领域,已成为国际趋势(Tigelaar et al., 2004)。
目前,专门针对职业院校教师社会服务胜任力的模型研究尚处于起步阶段。例如,顾敏艳,杨灿&王亚南(2025)尝试将推拉理论应用于分析高职教师社会服务能力,构建了学校推力、个体拉力、学校粘力、个人阻力的四力模型。然而,这些研究要么理论构建不够系统,缺乏严谨的实证检验;要么仅针对某一特定类型院校或教师群体(如专业带头人),普适性有待验证。
总体而言,现有研究存在以下局限:(1)概念碎片化:对社会服务能力的构成众说纷纭,缺乏一个整合了内在特质、外显行为和情境因素的统一理论框架。(2)实证研究匮乏:多数研究为理论思辨或现状调查,缺乏通过严谨质性方法(如行为事件访谈、德尔菲法)构建模型,并运用案例或量化数据进行验证的完整研究链。(3)“研用脱节”:研究成果往往停留在学术论文层面,未能转化为可供院校管理者、教师培训者直接使用的评估工具或发展指南。
基于此,本研究旨在超越简单的要素罗列,构建一个根植于中国职业教育实践、融合国内外相关理论精髓、并经过实证案例验证的、系统化的职业院校教师社会服务胜任力模型,以回应理论与实践的双重需求。
3 研究设计:胜任力模型的构建
3.1 理论基础与框架雏形
本研究初步提出“意识-能力-机制”三维分析框架,作为构建胜任力模型的理论基础。该框架认为,卓越的社会服务表现,是教师个体内在的“服务意识”、外显的“服务能力”与对外部“支持机制”的认知和利用三者共同作用的结果。
意识层:指驱动教师主动参与并持续投入社会服务活动的内在心理特质和价值观,是行为的原动力。包括社会责任感、职业使命感、市场敏锐度、创新意愿等。
能力层:指教师完成具体社会服务任务所必需的知识、技能和行为组合,是意识转化为成果的桥梁。包括专业技术能力、项目运营能力、沟通协调能力、学习迁移能力等。
机制层:指教师对所在组织及外部环境中的政策、制度、平台、资源等支持性条件的认知、理解和运用能力。卓越的教师不仅能适应机制,更能主动利用甚至优化机制来促成服务目标。包括政策解读与运用能力、校企合作网络构建与维护能力、资源整合与配置能力等。
这一框架将教师置于“个体-组织-环境”的互动系统中,避免了将社会服务能力简单视为静态技能集合的局限。
3.2 研究方法与步骤
模型构建采用循序渐进的混合研究方法,确保模型的科学性、严谨性与实践相关性。
步骤一:文献分析与初始指标池建立。系统梳理国内外关于职业院校教师社会服务、教师胜任力、产教融合等相关文献,以及国家、省市相关政策文件。结合“意识-能力-机制”框架,初步提炼出约50项可能的胜任力指标,形成初始指标池。
步骤二:行为事件访谈(Behavioral Event Interview, BEI)。 采用目的性抽样,选取了10名在职业院校社会服务方面被公认为绩效优异者(如成功主持横向课题、为企业解决重大技术难题、组织实施有广泛影响的社区培训项目的教师),以及5名长期与职业院校合作并对其教师服务能力有深刻见解的企业高管或技术总监。使用STAR法则进行半结构化深度访谈,收集他们在成功或失败的社会服务事件中的具体行为、结果、想法和感受。访谈平均时长约90分钟,全部录音并转录为文字稿,获得约15万字的文本资料。
步骤三:主题分析与指标提炼。 运用Nvivo 12软件对访谈文本进行编码分析。采用扎根理论的思路,进行开放式编码、主轴编码和选择性编码。经过三轮编码和团队讨论,从文本中自然涌现出关键主题,并将其归纳、整合到“意识-能力-机制”的三维框架下,形成包含3个维度、9个要素、35项具体行为描述的修订版指标集。
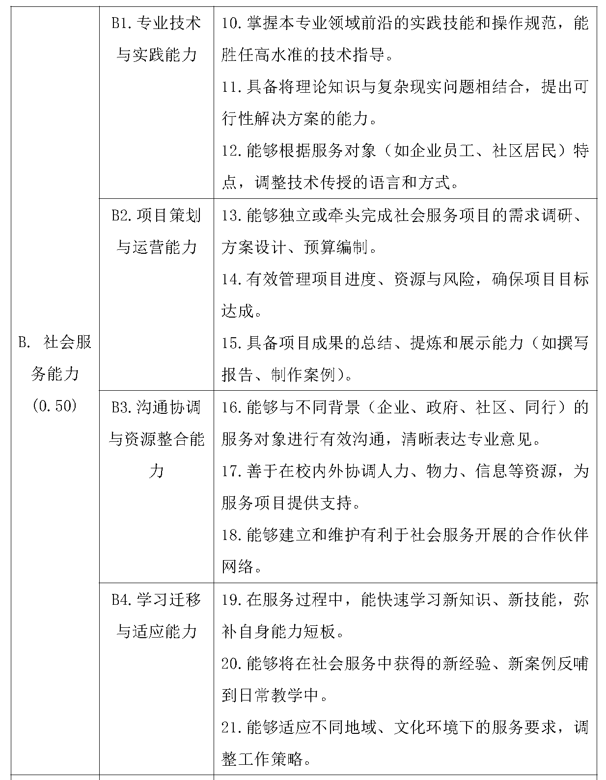
经过上述研究过程,最终构建的职业院校教师社会服务胜任力模型如下表所示(篇幅所限,仅展示二级维度和部分代表性三级指标)
步骤四:德尔菲专家咨询(Delphi Method)。 邀请由8人构成的专家组,包括3名职业教育研究学者(教授/研究员)、3名来自不同地区和国家示范校的职业院校管理者(校长/教学副校长)、2名来自文旅业、信息技术业的企业资深专家(技术总监/人力资源总监)。通过两轮匿名问卷咨询,请专家对各项指标的重要性、可观察性进行5点量表评分,并提出修改意见。第一轮回收后,计算各项指标的平均分、标准差和变异系数,删除共识度低的指标,并整合专家提出的重叠或模糊指标。将修改后的指标集进行第二轮咨询,直至专家意见趋于一致。最终确定了包含3个一级维度、9个二级维度、31项具体行为指标(三级指标)的胜任力模型,并获得了各一级、二级维度的权重系数。
3.3 职业院校教师社会服务胜任力模型



表1 职业院校教师社会服务胜任力模型
该模型明确了三个维度并非孤立存在,而是相互关联、相互促进的有机整体。“意识”是引擎,“能力”是车轮,“机制运用”则是导航与润滑剂。权重分配(意识0.30,能力0.50,机制0.20)反映了专家组共识:卓越的社会服务表现,坚实的能力基础是核心,但缺乏强烈的内在驱动和有效利用环境支持的智慧,能力也难以充分发挥。此模型为后续的案例分析与实践应用提供了清晰的评估框架。
4 案例验证:粤黔协作中教师社会服务胜任力的实践剖析
为验证上述模型的有效性与解释力,本章选取粤黔协作背景下佛山市顺德区中等专业学校(下称顺德中专)帮扶台江县中等职业学校(下称台江职校)旅游专业部的实践作为深度案例分析对象。该案例历时2年,涉及2轮次的骨干教师团队介入,服务内容综合性强(涵盖专业建设、师资培养、课程开发、竞赛指导、校企对接、非遗传承等),成效显著且资料翔实,是观察教师社会服务胜任力综合运用的理想情境。
4.1 案例背景与概况
根据国家东西部协作战略和广东省、贵州省的统一部署,佛山市顺德区对口帮扶黔东南州台江县。教育帮扶是其中的重要组成部分。顺德中专作为广东省高水平中职学校建设单位,其高星级饭店运营与管理专业群是省高水平专业群,被指定对口帮扶台江职校的旅游服务与管理专业(群)。台江职校位于少数民族聚居区,旅游专业是服务当地“文旅兴县”战略的重点专业,但存在师资力量薄弱、课程体系滞后、实训条件不足、与产业对接不紧密等发展瓶颈。
自帮扶关系建立以来,顺德中专派出骨干教师赴台江职校开展“嵌入式”帮扶。帮扶工作超越了传统的听课评课和讲座分享,深度嵌入到专业部的日常运行和长远发展中。本案例分析主要聚焦于帮扶骨干教师(同时也是课题组成员)的社会服务实践。
4.2 基于胜任力模型的案例分析
运用构建的“意识-能力-机制”三维胜任力模型,对帮扶团队在台江职校的关键服务实践进行解构。
4.2.1 意识层:从“任务执行”到“价值共创”的驱动升华
帮扶初期,支教团队可能将此次任务视为一项上级安排的、阶段性的“支教”工作(任务执行视角)。然而,成功的帮扶教师迅速超越了这一层面,展现出模型所强调的深层意识特征。
责任驱动与价值认同 (A1):支教团队深刻认识到,帮扶不仅是“输血”,更是帮助西部院校建立“造血”机能,是阻断贫困代际传递、促进区域协调发展的教育责任体现(郭红军 & 刘佳琪, 2021)。他们认同,将顺德在产教融合、技能竞赛等方面的成功经验进行适应性转化并扎根台江,其价值远大于完成一项短期任务。例如,他坚持“打造一支带不走的队伍”的理念,将培养本地师资置于核心位置。
成就导向与主动性 (A2):面对东西部教育观念、资源条件的巨大差异,团队成员没有消极等待或照搬照套,而是主动作为。例如,在发现台江职校教师对教学能力竞赛有畏难情绪后,支教教师主动设计并实施了“新苗赛-菁英赛”分层竞赛赋能计划,并引入“三阶打磨法”,将备赛过程转化为系统的教学能力提升过程。这种“主动设计干预方案”而非“被动响应需求”的行为,源于强烈的成就导向。
创新与跨界思维 (A3):支教团队最具特色的实践在于将“非遗文化传承”与“旅游专业建设”进行跨界融合。他意识到,台江丰富的苗族非遗文化(如芦笙、苗绣、姊妹节)不仅是旅游资源,更是专业差异化发展的核心优势和思政育人载体。由此催生了“非遗社团项目化运营”、“吉尼斯纪录挑战”、“非遗研学课程开发”等一系列创新举措,将社会服务从单纯的技术技能输送,升华为文化赋能与品牌共创。
4.2.2 能力层:多元复合能力的综合展现
在具体服务行动中,帮扶团队全面运用了模型能力层的各项要素。
专业技术与实践能力 (B1):支教团队凭借自身在酒店服务、餐饮管理、导游讲解、茶艺等方面的过硬专业技能,为台江职校师生进行示范教学和精准指导。例如,竞赛教练依据国赛、世赛标准,重构实训模块,显著提升了学生技能水平,实现了学生竞赛省级一等奖“零的突破”。
项目策划与运营能力 (B2):整个帮扶过程可视为一个大型的“专业建设与社会服务综合项目”。支教团队系统地进行了需求诊断(问题分析阶段)、方案设计(主要做法阶段)、资源筹措(链接顺德企业捐赠)、过程管理(定期交流、阶段评估)和成果固化(申报省级示范项目、开发校本教材)。其中,“挑战最大规模芦笙合奏吉尼斯世界纪录”活动,更是一个典型的、需要精密策划、组织、协调和风险控制的复杂文化项目,充分展示了项目运营能力。
沟通协调与资源整合能力 (B3):这是贯穿始终的核心能力。支教团队需要:1)与台江职校领导、教师深度沟通,建立信任,达成发展共识;2)与当地教育部门、文旅部门沟通,争取政策支持;3)与顺德后方学校、顺德餐饮协会、旅行社等企业沟通,跨区域导入资金、设备、导师、实习岗位等资源(累计引入价值1.5万元物资,对接110个大湾区实习岗位);4)协调校内不同专业、社团的学生共同参与大型活动。这种在东西部之间、政校行企之间穿针引线的能力,是服务成功的关键。
学习迁移与适应能力 (B4):帮扶教师团队并非简单输出,而是持续学习。他们需要快速理解苗族文化、当地产业发展现状和教育生态,将顺德经验进行本土化改造。例如,他将顺德“美食之都”的资源与台江“非遗文化”结合,共同开发《粤黔美食文化导赏》课程,这是一个典型的迁移创新过程。同时,他们将帮扶中遇到的新问题、积累的新案例,带回顺德进行反思,反哺本校的教学改革与科研。
4.2.3 机制层:对“政策-平台-评价”系统的娴熟驾驭
帮扶团队的成功,离不开对多层次支持机制的深刻理解和创造性运用。
政策理解与运用能力 (C1):团队深刻把握了“国家东西部协作”、“职业教育东西协作行动计划”、“技能贵州”等各级政策的精髓。他们不仅利用政策为帮扶行动赋予了合法性和资源支持,更精准地将帮扶工作与“省级示范性人才培养方案”等项目申报挂钩,将服务成果转化为可见的、被制度认可的建设成效,为台江职校争取到了关键的发展资源。
院校制度利用与影响能力 (C2):在顺德中专内部,团队积极汇报争取,将帮扶工作纳入学校重点任务,确保了后方在师资调配、经费保障上的支持。在台江职校,他们通过显著的工作成效,潜移默化地影响着当地学校的管理理念和制度文化,例如推动学校更加重视技能竞赛的育人作用、更积极地开展校企合作,客观上参与了受援学校内部制度的优化。
平台构建与维护能力 (C3):团队工作的核心成果之一,就是构建了一个可持续的“政-校-行-企-社”协同育人平台。这个平台不仅包括物理空间的实训基地共建,更包括:1)校际联盟平台:建立了顺德中专与台江职校常态化交流机制;2)校企合作网络:将顺德优质餐饮、文旅企业资源与台江职校、乃至黔东南州相关企业链接起来;3)文化传承与创新平台:通过非遗社团和吉尼斯纪录活动,将学校专业建设与地方文化社区紧密连接。团队注重建立长期合作关系,而非“一锤子买卖”,确保了平台的持久活力。
4.3 案例总结:模型的有效性验证
通过对台江职校帮扶案例的深度剖析,本研究发现,帮扶团队取得显著成效的关键行动与策略,几乎都能在“意识-能力-机制”三维胜任力模型中找到对应的、高强度的特征表现。案例证实:
模型的完整性:模型所涵盖的维度与要素,足以描述和解释在复杂、综合的社会服务情境中,教师取得成功所需的核心特质与行为。那些未被模型涵盖的、被认为重要的因素,在案例分析中并未显现。
模型的动态性:案例显示,三个维度在实践中是交织互动、动态循环的。强烈的“服务意识”驱动教师去学习和提升“服务能力”,并在实践中积极寻找和利用“支持机制”;而对“机制”的有效运用,反过来又巩固了服务成果,增强了教师的“成就感”和“主动性”,形成了正向强化循环。
模型的解释力:该模型不仅解释了“做了什么”(能力),更揭示了“为什么愿意做且能坚持做”(意识),以及“如何借助环境力量做得更好”(机制),提供了一个比单纯罗列能力项目更为深刻和全面的分析视角。
模型的实践性:案例中的具体做法(如以赛促教促学、非遗课程开发、跨区域校企资源对接),都可以视为模型中某些胜任特征(如B2项目策划、A3创新思维、C3平台构建)在特定情境下的行为体现,这为将模型转化为可观察、可评估的教师行为标准提供了现实参照。
因此,粤黔协作帮扶案例有力地验证了本研究所构建的职业院校教师社会服务胜任力模型的有效性与现实相关性。
5 讨论:从模型到实践的启示
基于胜任力模型的构建与案例验证,本研究对职业院校教师社会服务能力的认识、培养与评价,提出以下系统性启示:
5.1 重新定义社会服务能力:从“附加项”到“核心素养”
传统观念中,社会服务常被视为教师教学、科研之外的“附加项”或“软任务”。本模型表明,有效的社会服务需要教师具备一种高度综合的“核心素养”,它融合了专业精深度、项目领导力、跨界沟通力、政策洞察力和强烈的价值使命感。这种素养与高水平技术技能人才培养的要求内在统一。一个能成功为企业解决技术难题的教师,必然能将最前沿的实践案例带入课堂;一个能出色组织社区培训的教师,必然更懂因材施教。因此,院校必须从根本上转变观念,将社会服务胜任力作为“双师型”教师内涵的关键组成部分,纳入教师专业发展的核心目标体系。
5.2 构建“三维一体”的教师发展支持体系
基于模型的三个维度,院校应构建全方位的支持系统,促进教师社会服务胜任力的整体提升。
意识唤醒与价值塑造:通过组织教师深入学习国家职业教育改革政策、开展校情区情教育、宣传优秀教师服务典型案例、将服务贡献与师德评价挂钩等方式,持续激发教师的社会责任感、职业荣誉感和服务内在动机。组织教师赴企业、社区挂职锻炼,沉浸式体验社会需求。
能力系统化培养与认证:改变零散、随机的培训模式,依据胜任力模型的能力层要素,设计模块化、进阶式的培训课程。例如,开设“横向课题申请与项目管理”、“技术成果转化实务”、“跨文化沟通与谈判”、“职业教育政策解读与应用”等专题工作坊。探索建立教师社会服务能力“微认证”制度,对教师在不同服务项目中展现出的特定能力进行记录与认证。
机制优化与平台赋能:院校管理层是关键。必须进行顶层设计,改革教师评价与激励制度,将社会服务成效明确纳入绩效考核、职称评聘、评优评先体系,并设计科学的积分量化办法(可参考模型指标)。搭建多样化的社会服务平台,如公共实训中心、社区学院、技能大师工作室等,为教师“练兵”提供舞台。简化校企合作、成果转化的校内审批流程,设立社会服务专项基金,为教师“走出去”提供经费和时间保障。
5.3 开发基于模型的诊断与评价工具
模型的价值在于其可测量性。下一步,可以基于模型的31项三级行为指标,开发《职业院校教师社会服务胜任力自评/他评量表》、《教师社会服务行为观察记录表》等诊断工具。这些工具可用于:1)教师自我诊断:帮助教师认清自身在社会服务方面的优势与短板,制定个性化发展计划;2)院校管理评估:用于新教师招聘考察、在岗教师定期能力评估、培训需求分析以及绩效考核中的社会服务维度评价;3)项目成效评估:在教师参与重大社会服务项目前后进行测评,量化其能力成长变化。案例中帮扶团队的卓越表现,可以作为量表评分中“优秀等级”的行为范例参考。
5.4 关注东西部协作等特殊情境下的胜任力挑战
本案例揭示了在跨地域、跨文化的协作帮扶情境下,对社会服务胜任力的特殊要求被放大。例如,“学习迁移与适应能力(B4)”和“跨文化沟通能力(B3)”显得尤为重要。这对选派参与此类项目的教师提出了明确的能力倾向要求。同时,这也为教师提供了在极端情境下快速、综合提升社会服务胜任力的宝贵机会。院校应有意识地将东西部协作、对口支援等任务,打造为培养和锤炼骨干教师社会服务综合能力的“特种训练营”,并建立相应的选拔、支持与激励机制。
6 结论与展望
本研究响应了职业教育改革对提升教师社会服务能力的迫切需求,通过严谨的质性研究与案例验证,首次系统构建并初步验证了一个包含“意识-能力-机制”三个维度、九个要素、三十一项行为指标的职业院校教师社会服务胜任力模型。该模型突破了以往研究的碎片化局限,提供了一个整合内在动机、外显行为与组织环境的系统性分析框架,具有较高的理论创新性和实践解释力。
以粤黔协作帮扶案例为镜,模型得到了生动映证。案例表明,成功的社会服务实践绝非偶然,其背后是帮扶团队在强烈责任与价值意识驱动下,综合运用专业技术、项目管理、资源整合等多维能力,并娴熟应用东西部政策、校际校企平台支持机制的结果。这一过程,正是教师社会服务胜任力从模型“文本”走向实践“画卷”的完整演绎。
本研究的实践意义在于“架桥”与“赋能”。它架起了宏观政策要求与微观教师行为之间的桥梁,将“提升社会服务能力”这一模糊指令,转化为清晰、可观测、可培养、可评价的具体胜任特征。它为职业院校管理者提供了教师队伍社会服务能力建设的“路线图”和“诊断仪”,为教师个体指明了专业成长的“能力坐标”。最终成果《职业院校教师社会服务胜任力量化评价表》与《职业院校教师社会服务实施指南》(建议稿)等,旨在直接赋能院校管理与教师发展。
当然,本研究也存在局限。首先,模型虽经德尔菲法和案例验证,但其普适性仍需在未来通过更大范围的问卷调查、对不同地区、不同类型院校教师的测评来进一步检验和修正。其次,模型各维度、要素之间的相互作用机制,有待通过纵向追踪研究或结构方程模型等量化方法进行更精确的探查。最后,如何将模型完美地嵌入不同院校已有的教师发展和管理制度中,需要更多的行动研究与试点探索。
展望未来,职业院校教师的社会服务角色必将日益重要。期待本研究构建的胜任力模型能成为一个有用的起点,激发更多学者和实践者投身于这一领域的研究,共同开发更精细的测评工具、设计更有效的培训课程、探索更富激励性的制度安排,从而推动我国职业院校教师队伍整体社会服务胜任力的跃升,使职业教育在服务国家战略、支撑产业升级、促进共同富裕中发挥出不可替代的磅礴力量。


